#はじめに
「NekoRouteです。Blenderでセルフ受肉Vtuberを作成するべく、ただ作るだけでなく、並行して様々なものを作成しながら、自分の成長を記録していきます。」
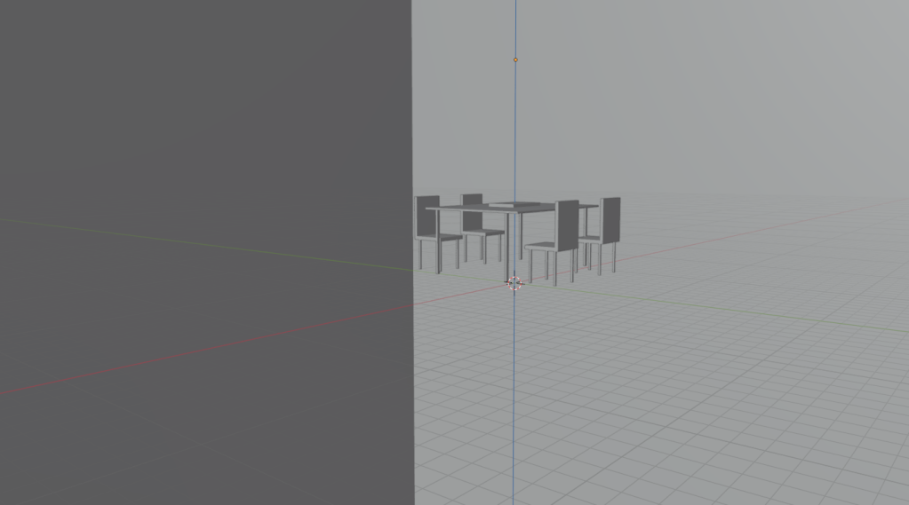
#今回作成したもの(3_テーブルとイス)


#作品の評価
こちらは作成してから7日から8日目くらいです。これは今までと比べて少し複雑な物を作成してみました。ここまでくると、基本的な操作が板につきとても楽しい回でした。
#はじめに
「NekoRouteです。Blenderでセルフ受肉Vtuberを作成するべく、ただ作るだけでなく、並行して様々なものを作成しながら、自分の成長を記録していきます。」
#今回作成したもの(3_テーブルとイス)


#作品の評価
こちらは作成してから7日から8日目くらいです。これは今までと比べて少し複雑な物を作成してみました。ここまでくると、基本的な操作が板につきとても楽しい回でした。
コメントを残す